2023年1月14日-15日,由高等学校国家级实验教学示范中心联席会基础医学组主办、吉林大学承办的第八届全国大学生基础医学创新研究暨实验设计论坛全国总决赛在吉林大学基础医学院圆满落幕。本届大赛在原有基础临床赛道的基础上,新增法医学、中医药、预防医学3个赛道,基本实现了医学本科专业的全覆盖。我校共7个项目入围总决赛,经过激烈角逐,我院入围的6个项目最终斩获两金三银一铜!
第八届全国大学生基础医学创新研究暨实验设计论坛全国总决赛
本届大赛采用校初赛、分区复赛、决赛三级选拔的方式开展,含本科院校赛道和高职院校赛道,分创新研究和实验设计两部分。我校3月启动校内报名,经资格审查,51支团队进入现场答辩,最终遴选了12支团队代表我校参加复赛。受疫情影响,复赛于2022年11月18日-20日在线上举办,分为西部赛区、中南赛区、北部赛区、东部赛区和预防医学/法医学赛区五个赛区。其中,西部赛区复赛由我院承办。在复赛中,我校项目团队荣获1个一等奖、6个二等奖和5个三等奖,其中,我院项目团队荣获6个二等奖和4个三等奖。一、二等奖团队均成功晋级总决赛。
西部赛区复赛全体工作人员
本届总决赛覆盖全国三十余个省份140余所高校,430支参赛队,共计2000余名师生参加,并通过网络视频平台进行直播,累计参与互动和观看量近40万人次。在开幕式上,吉林大学党委书记姜治莹、中国高等教育学会副会长/秘书长姜恩来出席并致辞,指出医学基础研究和科技创新是全面提升卫生健康服务能力的重要基础,是推进“健康中国”建设的强大支撑。中国工程院院士杨宝峰以“基础研究与创新”为题作学术报告,解读了基础研究如何实现创新发展,勉励中国大学生勇于开拓创新,成为未来推动医药科学领域不断发展的动力。我院教学副院长梁伟波教授代表全体监督委员在开幕式上进行发言。
我院教学副院长梁伟波教授作发言
在决赛中,各项目团队的全体成员均参与线上汇报与答辩,他们的精彩表现赢得了评委们的高度肯定。最终我院6支队伍分别摘得全国金奖2项、银奖3项、铜奖1项。张舒羽教授指导的于祖祥团队和罗海玻副教授、宋凤副教授共同指导的顾浩宇团队,分别获得了最佳学术奖和最佳风采奖。同时,王玉芳教授指导的刘红椰团队获得了壁报展示优秀奖。本届大赛是全国医学类院校大学生展示创新能力,交流实践经验的一次盛会,为同学们夯实理论基础、拓展学术视野、培养科研思维提供了契机。
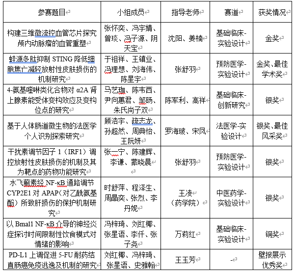
本届总决赛我院获奖作品展示
全国大学生基础医学创新研究暨实验设计论坛旨在推进高校“大众创业、万众创新”及创新创业教育,培养一批具有原始创新意识与创新能力的拔尖人才,代表了全国医学类院校大学生创新研究的最高水平。目前,该赛事已申请入选“中国高等教育学会排行榜”,预计2023年2月参与评选。
附表:获奖详情
